高收益基金
Bank financial management
全球避险情绪飙升,黄金市场迎来关键节点,白银却站在了高风险的十字路口。德国掀起的黄金回迁浪潮,复刻着布雷顿森林体系解体前的历史场景,高盛更是直接给出黄金白银的鲜明走势预判,当下的贵金属市场,机遇与风险正激烈博弈。
截至目前,德国仍有1236 吨黄金储备存放于美国纽约联储金库,按当前 5200 美金 / 盎司的价格计算,这部分黄金价值约 2000 亿人民币,占德国总黄金储备的 37%。
这一数字背后,是全球地缘政治与金融格局的剧烈变化,也让市场直呼迎来21 世纪新戴高乐时刻。回溯历史,1969-1971 年布雷顿森林体系解体前,法国总统戴高乐就曾下令将存美黄金运回本国,而如今德国各界因美国政策的不可预测性,纷纷呼吁撤回存美黄金,从政界到学界,要求金融主权独立的声音愈发强烈,这一动作也引发了全球对海外黄金储备安全的重新审视,各国央行增持黄金、调整储备布局的趋势也在加速。
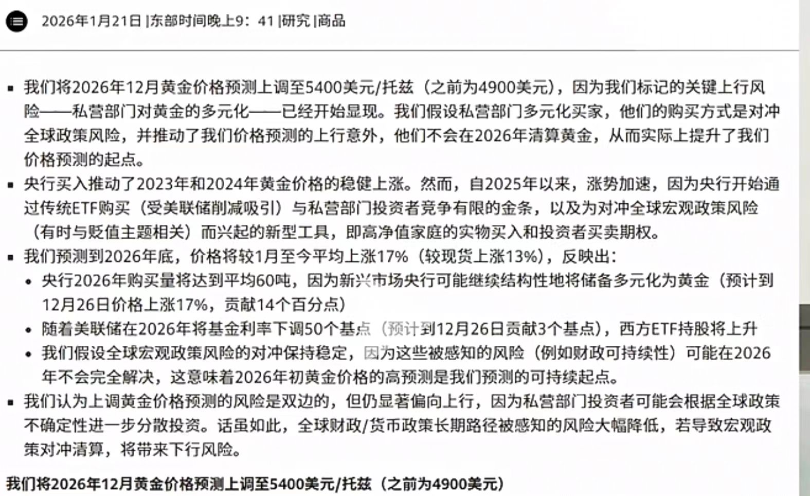
在全球不确定性加剧的背景下,高盛发布黄金白银专题报告,对黄金走势给出明确乐观判断:受地缘政治风险升级、全球不确定性增加以及美联储独立性等多重因素影响,黄金价格年底有望飙升至 6600 美金 / 盎司。
相较于当前 5200 美金 / 盎司的价格,这一目标意味着黄金还有约 14% 的上涨空间,而黄金的强势支撑,核心源于其作为传统避险资产的属性,在全球风险敞口扩大的当下,成为了资金的重要避风港。
与黄金的明确利好不同,高盛对白银发出了强烈的风险预警,认为当下白银的上行概率远低于波动概率,核心风险集中在两大维度:
金银比跌破 50,创近 14 年历史极值:当前金银比已接近 2011 年水平,跌破 50 这一关键阈值,而金银比的历史长期均值为 60-70,极值状态下的市场表现,势必会加剧白银后续的价格波动,这也是白银估值过高的直接信号。
工业需求基本面疲软,仅靠流动性支撑上涨:白银兼具金融避险与工业金属双重属性,而目前其工业需求端已显疲软 —— 光伏产业对白银的需求基本见底,虽 AI 服务器的需求有小幅增加,但增量难以形成有效支撑,整体工业需求呈减弱趋势。当下白银的上涨,更多依赖市场流动性的上行,而非基本面支撑,这种脱离基本面的涨势,本身就暗藏巨大波动风险。
高盛同时指出,白银后续的走势完全绑定黄金:若黄金能持续上行,修复金银比至均值区间,白银尚能维持高位震荡;若黄金上行乏力,金银比无法改善,白银大概率会进入剧烈波动阶段,甚至可能重现 2021 年的崩盘式行情。
当前贵金属市场的分歧已十分明显:黄金凭借避险属性,在全球风险飙升的背景下获得明确的资金青睐,走势偏强且确定性较高;而白银则因估值过高、基本面疲软,成为了高风险的博弈品种,其后续走势完全依附于黄金,波动率远超黄金。
这也给市场传递了清晰信号:当下布局贵金属,需警惕白银的高位风险,而黄金的避险价值仍在凸显,这场黄金白银的癫狂行情中,选对方向远比追涨更重要。
①常态模型+风险模型从小微盘获取收益的同时
又规避了风险较高的时间段
②主观+量化无论市场是涨是跌、是震荡是趋势,
让双引擎为你的资产保驾护航,在复杂市场中把握更确定的投资机会
有私募投资需求加微信Q8881961

想追踪私募产品信息,获取最新资讯
微信扫码解锁专属投资指南
✅ 加入高净值人群投资交流群,共享优质资源
保存扫描微信二维码,添加专业顾问微信:
✅ 1对1定制个人资金配比方案
评论专区
Comment area推荐产品
product新闻资讯
information
Securities industry
Bank financial management
Trust financing
微信公众号
官方微信
产品小程序




