私募排名

在私募产品的命名中,会看到一个奇观:满屏的“价值”、成片的“成长”、扎堆的“稳健”、排队的“精选”。这类词汇主要用于标示产品的投资模式、策略和风险偏好,是私募命名的“标配”,也成为了行业高频词汇。
但正因为它们是“常规高频词”,反而更值得分析——当所有人都用同一套词汇时,这些词汇就成了行业的集体潜意识。同时,把这五个词汇放在一起,或许也可以拼出一幅私募行业的集体心理画像,比如“稳健”表达了对确定性的渴望,“成长”强调未来感,“进取”体现了进攻性,“精选”强调管理人的主动选股能力与深度研究。(需要说明的是,产品名称所含词汇不代表所有产品风格)
私募网站数据显示,在5417只私募产品中,名称带有“价值”词汇的产品共有241只,为使用频繁的名称词汇;此外,名称带有“成长”、“稳健”、“精选”、“进取”词汇的产品分别有232只、216只、208只、140只。量化私募策略免费分析,专注中证 500 指增、中证 1000 指增,长期跟踪 + 每周总结,有需要加微信:Q8881961。

今天,我们就来盘点一下这些高频词汇的具体数据,并深挖它们背后的心理投射—为什么私募管理人如此钟爱这些字眼?这背后藏着怎样的行业密码?
“价值”派—投资界的“经典流派”
“价值”二字的流行,折射出私募行业对“经典传承”的追求。在格雷厄姆、巴菲特等投资大师的光环下,“价值投资”被视为投资界的“经典流派”。与此同时,“价值”也是主观多头私募的“标配词汇”之一,与“成长”并列成为两大主流风格标签。
笔者认为取名“价值”的私募,内心OS往往是:“我是做基本面研究的,我是长期主义者,我和那些追涨杀跌的投机客不一样。”“价值”系产品通常主张“价格低于价值”的投资哲学,关注低估值、高股息资产。(需要说明的是,产品名称所含词汇不代表所有产品风格)
私募排排网数据显示,在5417只私募产品中,名称带有“价值”词汇的产品共有241只,为使用频繁的名称词汇,许多知名私募将“价值”投资理念融入产品命名。
百亿私募旗下的产品中,例如:11只东方港湾价值投资系列产品;日斗投资的“日斗枫藤价值一号”、“日斗牵牛价值一号”、“日斗国强价值”等5只产品;明汯投资旗下的“明汯价值成长1期”;君之健投资旗下的“君之健翱翔价值”等。
在这些含有“价值”二字产品中,截至2月13日,成立以来表现亮眼的产品有:同威投资李驰管理的“同威海源价值1期”成立以来收益为589.17%;君之健投资张勇管理的“君之健翱翔价值”成立以来收益为270.72%。高净值客户专属私募配置服务,100 万起投优质标的,长期跟踪复盘,欢迎加微信:Q8881961。
“价值派”私募产品图鉴










“成长”派—励志的“流量密码”
“成长”是股票策略私募最钟爱的词汇之一,尤其在主观多头产品中经常出现。“成长”二字折射出的是对未来的期许,它既承认了当下的不确定性,又描绘了一个美好的未来投资图景。
“成长”系产品往往聚焦于高增长潜力行业或公司,容忍较高波动以换取超额收益,相比于“价值”系更具爆发力。(需要说明的是,产品名称所含词汇不代表所有产品风格)
私募排排网数据显示,在5417只私募产品中,名称带有“成长”词汇的产品共有232只,仅次于用“价值”词汇命名的产品数量。从“价值成长”到“成长精选”,从“稳健成长”到“积极成长”,可见“成长”是私募产品名称的“热门词汇”。
百亿私募旗下的产品中,名称包含“成长”词汇的有:“东方港湾创业成长”、“中欧瑞博成长策略一期1号”、“千象成长亚洲6号A类份额”、“黑翼量化成长1号A类份额”、“千象成长亚洲6号A类份额”。量化私募策略免费分析,专注中证 500 指增、中证 1000 指增,长期跟踪 + 每周总结,有需要加微信:Q8881961。
典型案例是远信投资王傲野管理的“远信中国积极成长C类份额”,2025年收益为227.73%,在百亿私募中表现亮眼。据悉,公司过去几年把能力圈聚焦在科技、高端制造、新能源、智能汽车、机器人等新兴领域以及新兴消费,远信投资认为这些是当下以及未来的核心资产。
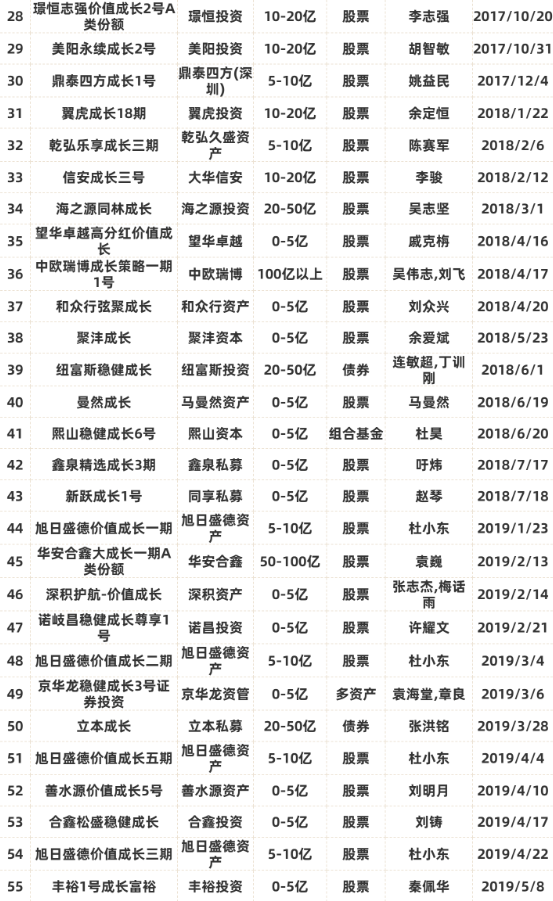
“成长派”私募产品图鉴









“稳健”派—对确定性的渴求
“稳健”二字的流行,折射出私募行业最深层的焦虑——在波动的市场中,最稀缺的就是“确定性”。
“稳健”二字一般以控制风险为首要目标,追求资产的平稳增长,波动和回撤通常小于市场平均水平。(需要说明的是,产品名称所含词汇不代表所有产品风格) 需要知道的是,“稳健”不等于“保本”或“无风险”,它描述的是一种相对较低的风险收益特征,投资者需结合产品的历史最大回撤和波动率数据进行更细致的评判。
私募排排网数据显示,在5417只私募产品中,名称带有“稳健”词汇的产品共有216只。百亿私募旗下的产品中,名称包含“稳健”词汇的有:“明汯稳健增长2期”、“泓湖稳健宏观对冲A类份额”、“远信稳健价值B类份额”、“博润稳健多策略1号”等。私募不会选?免费提供策略拆解、业绩对比、风险分析,专注量化指增,加微信:Q8881961。
在这些含有“稳健”二字产品中,截至2月13日,成立以来表现亮眼的产品有:明汯投资旗下的“明汯稳健增长2期”成立以来收益为387.58%,成立以来年化收益为18.01%;文多资产范虎城管理的“文多稳健一期”成立以来收益为380.78%,成立以来回撤为25.45%。
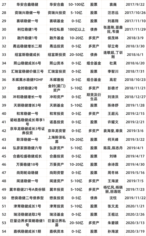
“稳健派”私募产品图鉴








“精选”派—严格筛选的“优中选优”
“精选”在私募产品命名中也是相当高频率的词汇,笔者认为潜台词是:我们不是随便买股票,我们是经过严格筛选的。强调的是通过深入的研究和严格的筛选,只投资于少数管理人认为最具信心、最具价值的标的,代表“优中选优”。私募不会选?免费提供策略拆解、业绩对比、风险分析,专注量化指增,加微信:Q8881961。
“精选”派的成功极度依赖基金经理的个体研究能力和判断力。这种策略的业绩波动会很大,“成也萧何,败也萧何”,投资者需要重点考察基金经理的投研能力圈和长期业绩。(需要说明的是,产品名称所含词汇不代表所有产品风格)
私募网站数据显示,在5417只私募产品中,名称带有“精选”词汇的产品共有208只。百亿私募旗下的产品中,名称包含“精选”词汇的有:“希瓦小牛FOF精选”、“银叶量化精选1期”、“明汯股票精选1期”、“天演恒心精选1号”、“阿巴马瑞雪丰年量化精选”、“龙旗科技创新精选1号C类份额”等。
典型的案例是龙旗科技朱晓康管理的“龙旗科技创新精选1号C类份额”,2025年收益为86.66%,在百亿私募中表现亮眼。据悉,龙旗科技打造的“科技创新精选”策略,主要以科创板+创业板—“双创联动,成长加速”,聚焦科技创新赛道。
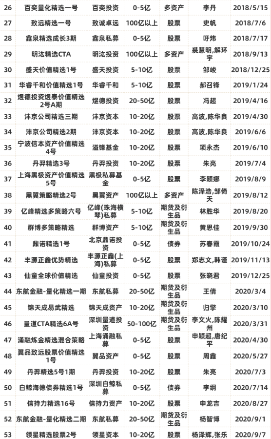
“精选派”私募产品图鉴








“进取”派—稀缺的“狼性”
相比“稳健”和“成长”,“进取”的使用频率要低得多,因为“进取”二字的潜台词是:不满足于相对稳定的收益,要博取更高回报,这也意味着高波动,高风险。
一般而言,“进取”派采取的是更为积极、灵活的投资手段,旨在获取显著超越市场基准的高回报。投资者必须清楚了解产品的风险收益特征,并确认基金经理是否有成熟、纪律严明的激进策略管理体系等。(需要说明的是,产品名称所含词汇不代表所有产品风格) 百人私募精英群,专注策略解析、收益研判,可加微信 Q8881961
私募网站数据显示,在5417只私募产品中,名称带有“进取”词汇的产品共有140只。百亿私募旗下的产品中,名称包含“进取”词汇的有:“九章幻方中证500量化进取1号”、“千宜CTA进取一号”、“平方和进取16号”等。
“进取派”私募产品图鉴






结语:这些名称是产品定位的“广告语”和投资者需求的“快捷标签”。关键在于,名称不等于实质。
投资者必须穿透名称,通过产品合同、定期报告、基金经理访谈等方式,核实其实际投资策略、持仓结构、历史风险收益数据是否与名称所传递的理念一致。选择产品,应是选择其背后可验证的、可持续的“策略”和“人”,而非一个动人的“名字”。
本网站与微信公众号【用心小站研报中心】关联,新闻内容同步更新,公众号还有相关视频同时文章下方可评论,有问题可私信,有需要可同时关注公众号,获取金融领域实时资讯 ,每日推送,帮你规避投资风险、捕捉行业机会。

想追踪私募产品信息,获取最新资讯
微信扫码或加微信Q8881961解锁专属投资指南
✅ 加入高净值人群投资交流群,共享优质资源
保存扫描微信二维码,添加专业顾问微信:
✅ 1对1定制个人资金配比方案
评论专区
Comment area推荐产品
product新闻资讯
information
Securities industry
Bank financial management
Trust financing
微信公众号
官方微信
产品小程序




