基金公司
Trust financing
1.公司介绍
1.1公司信息
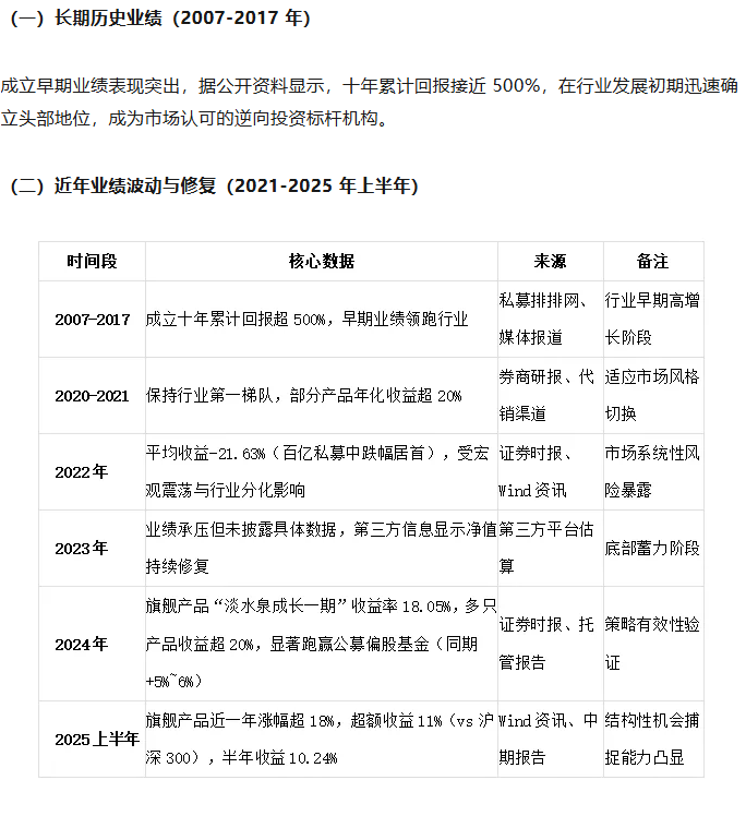
淡水泉(北京)投资管理有限公司作为国内成立时间早、知名度高的百亿级私募证券基金管理人,自 2007 年成立以来,始终以 “基本面驱动的逆向投资” 为核心策略,业绩呈现显著阶段性特征。早期凭借卓越长期回报奠定行业地位,近年虽受市场环境影响经历波动,但 2024 年起业绩回暖趋势明确,2025 年上半年延续向好态势,整体展现出较强的策略适应性与业绩修复能力。
淡水泉成立于 2007 年,由赵军先生创立,是国内首批阳光私募机构之一,持有中国证券投资基金业协会登记的私募证券投资基金管理人资格。业务覆盖境内外,境内旗下产品包含 “成长”“价值”“精选” 等系列,境外通过 Springs Capital(Hong Kong)管理资产;历史管理规模一度接近 1000 亿元人民币,截至 2021 年境外管理规模约 66 亿美元,折合人民币424亿元。客户群体广泛,涵盖全球范围内的政府养老金、主权基金、大学捐赠基金、保险公司等机构客户,以及高净值个人客户。只做真实、可落地的私募分析,每周更新市场与产品总结,帮你少踩坑、拿稳收益,加微信:Q8881961。
1.2投资理念
淡水泉坚持基本面为导向的投资,偏好那些具有优秀公司治理、可被证明的过往经营管理能力以及强烈进取心的公司;信奉逆向投资策略,认为股票市场中情绪聚集的地方很难找到超越市场的预期差,团队倾向在被市场“忽略”和“冷落”的地方去“淘金”,无行业偏好。
1.3投资策略
核心理念:以 “基本面驱动的逆向投资” 为核心,强调通过深入的基本面研究,挖掘被市场忽视或低估、具备优秀公司治理与稳健业绩的优质企业,进行长期布局,认为 “投资是寻找市场认知偏差的艺术”。
操作特征:采用集中持股、较高仓位运作模式,无固定行业偏好,结合宏观 — 中观 — 自下而上的三维研究框架选股,注重左侧交易与逆向布局。
投研与风控支撑:拥有 i-FARM 投研管理系统,通过追踪分析师关注度、媒体报道热度等指标量化市场情绪,规避过热赛道;全球投研网络覆盖北京、新加坡、纽约等地,40 人投研团队依托投研一体化机制深度协同,避免 “研究 - 投资” 断层;同时构建 “十环机会” 评估框架,为逆向策略落地提供方法论支持。
2.业绩表现分析

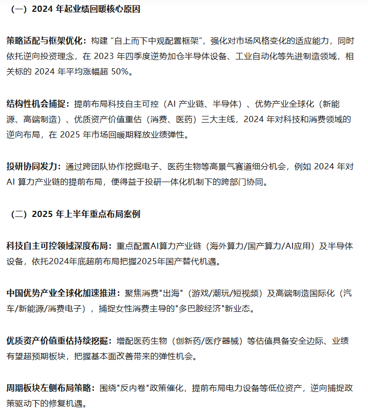
3.业绩驱动因素与布局

4.投资收益展示及产品线
(一)产品线分类
成长策略:保持高仓位运作,聚焦半导体、创新药等新兴领域,2024年通过定增等方式参与硬科技企业投资。
平衡策略:引入大类资产配置思维,通过行业配置和选股优化(如关注基本面稳健的资产)来平滑组合波动。
(二)长期发展规划
AI投研升级:重视AI技术在投研中的应用,持续关注AI算力、国产算力及AI应用领域的投资机会。头部私募基金长期跟踪,帮你分析市场、根据行情配置产品,欢迎添加微信:Q8881961。
跨境布局拓展:依托新加坡、美国等海外办公室,关注中国优势产业的全球化布局及科技自主可控领域的投资机会。
持有人利益保障:行业内三年封闭期产品在封闭期内通常不开放申购和赎回,以保障策略执行和组合稳定性。
ESG投资实践:关注包括风光储能在内的绿色产业投资机会。光伏农业(如“光伏+种植”)是高效绿色的产业发展趋势。
5.总结
淡水泉作为国内具有深厚历史底蕴与鲜明逆向投资风格的头部私募,业绩虽随市场周期呈现阶段性波动,但长期投资框架稳定、投研能力扎实。2024 年起的业绩回暖,既体现了其策略对市场结构性机会的把握能力,也验证了投研体系优化的有效性。未来其业绩表现将持续与市场整体环境、板块轮动节奏及逆向布局策略的落地效果紧密相关,投资者可结合其长期理念、产品策略及官方披露信息综合评估。
本网站与微信公众号【用心小站研报中心】关联,新闻内容同步更新,公众号还有相关视频同时文章下方可评论,有问题可私信,有需要可同时关注公众号,获取金融领域实时资讯 ,每日推送,帮你规避投资风险、捕捉行业机会。

想追踪私募产品信息,获取最新资讯
微信扫码或加微信Q8881961解锁专属投资指南
✅ 加入高净值人群投资交流群,共享优质资源
保存扫描微信二维码,添加专业顾问微信:
✅ 1对1定制个人资金配比方案
评论专区
Comment area推荐产品
product新闻资讯
information
Securities industry
Bank financial management
Trust financing
微信公众号
官方微信
产品小程序




