欢迎访问百度搜索:向钱看188官网!

请登录 | 免费注册
收藏网站 | 网站首页 |
微信平台
|

24小时咨询热线:400-0870-989

先避雷 后投资百度搜索:向钱看188

当前位置:网站首页 > 新闻论坛

定融 城投债违约

Securities industry
青州建投一笔非标融资已违约,“17青州建投债01”一年内将到期
近日,记者独家获悉,青州市城投生态环境工程有限公司一笔总规模为2.341亿元的非标融资出现违约。根据资料,2021年3月8日,平安信托与青州市城投生态环境工程有限公司(下文简称“融资公司”)签订信托贷款合同,贷款年利率为10.5%,当年3月31日,平安信托福贵96号集合信托计划成立,累计发放信托贷款本金 2.341 亿元。对这笔贷款,青州市城市建设投资开发有限公司(下文简称“青州建投”)和青州市宏
浏览:
456
2023-08-22
老河口定融违约,扫码入群
有投资者反馈,其于2022年8月1日认购的老河口定融项目,期限12个月,2023年8月1日到期,截止目前18天过去了。此外融资方在7月28日出具了一份“承诺兑付函”,明确说明在8月15日前完成兑付。然而今天已经18号了,目前没有任何说法。
浏览:
958
2023-08-18
9.30前能解决潍坊所有到期债务?
今天好几位来私信问,有关这个消息的具体情况:还有几个是定融管理人口径扩散的,说是引起了Z央的重视……一定要妥善解决……答曰:关键还是钱从哪里来。不过,前段时间确实有消息说,省里在归集资金:一部分保压力较大的省属国企,一部分应对像潍坊这种债务压力较大的地方债务。结合上次某副省级市监管文件中提到的,“谨防成为全国首单城投债券违约案例”,大概率优先保的还是一旦出现舆情、影响范围较大的债券。但归集的资金有
浏览:
810
2023-08-17
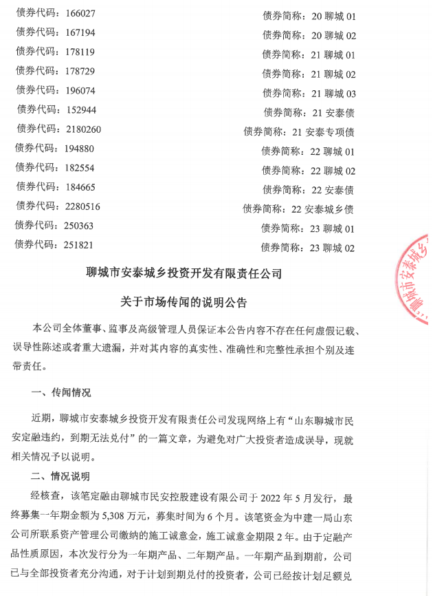
声明!聊城安泰发布关于市场传闻《山东聊城市民安定融违约,到期无法兑付》的说明公告
8月14日,聊城市安泰城乡投资开发有限责任公司发布关于市场传闻的说明公告,公告就此前网络文章《山东聊城市民安定融违约,到期无法兑付》的事件进行说明。原文如下:聊城市安泰城乡投资开发有限责任公司关于市场传闻的说明公告本公司全体董事、监事及高级管理人员保证本公告内容不存在任何虚假记载、误导性陈述或者重大遗漏,并对其内容的真实性、准确性和完整性承担个别及连带责任。一、传闻情况近期,聊城市安泰城乡投资开发
浏览:
643
2023-08-14
定融产品逾期兑付,能起诉吗?法院这样判了!
【金融消费者胜诉百案009】苏州市吴江区人民法院发布2022年度十大典型案例:周某诉某投资公司、某资产管理公司等合同纠纷案(一审判决:苏州市吴江区人民法院(2021)苏0509民初9306号)一、基本案情经某资产管理公司推介,周某自2018年起认购多款企业融资产品,并如愿获得收益。2020年7月,某资产管理公司又向周某推介一款年化收益率达8.7%的一年期企业融资产品,该产品由某投资公司发行。202
浏览:
1047
2023-08-09
山东聊城市民安定融违约,到期无法兑付
据投资者:张XX反馈,2022年6月22认购的“山东聊城市民安1号债权合同存证”定融项目,期限12月,到期日2023年6月23日。给出的方案是:本产品续期3个月,具体如下:第一月内支付本金的30%和正常到期的利息;第二月内支付本金的30%;第三月内支付本金的40%,延期利息待产品兑付完后统一核算兑付。如今一个月过去了啥都没有。。。当时的推荐资料如下:
浏览:
1495
2023-08-09
基金底层存在“资金池”和期限错配,钜派投资旗下钜澎资管定增产品被判全赔
钜派投资旗下钜澎资产的问题产品又有新进展。界面新闻近日独家获得的一份裁决书显示,钜澎资管旗下的另一只产品“钜澎定增投资4号基金”出现问题后,购买100万元基金的投资者孙某向上海市国际经济贸易仲裁委员会(下称上海贸仲委)提出仲裁申请。2023年,上海贸仲委作出裁决如下:钜澎资管向孙某赔偿投资款100万元;对孙某的其余仲裁请求不予支持;本案仲裁费39,454元,由孙某承担20%计7,890.80元,钜
浏览:
233
2023-08-09
中战集团官宣兑付公告:先小后大,先到先兑,分期分批兑付本金!
7月30日,中战集团微信公众号发布公告,官宣小额兑付细则:小额兑付细则(2万元以内的订单)一、兑付原则:本次兑付将遵守5.19兑付公告。按照产品订单的大小顺序和到期日的时间顺序,先小后大,先到先兑,分期分批兑付本金。二、兑付范围及时间安排:1、本次兑付范围:2023年7月31日前已到期且本金2万以下的订单。2、兑付时间安排:2023年7月31日一-2023年10月31日。三、兑付方式:以下三种方式
浏览:
331
2023-08-07
7月潍坊城投商票逾期再观察
一、潍坊城投5月商票逾期状况2023年5月,潍坊市有存续债的城投公司共有42家,其中27家城投公司月末有商票余额,商票承兑余额合计69.19亿元。27家城投公司里面有10家发生过商票逾期,累计逾期10.93亿元,其中3家城投公司月末存在未结清逾期商票,分别是高密城投集团、潍坊滨海投资、青州城投,逾期余额合计2.44亿元。具体数据如下:二、潍坊城投7月商票逾期状况2023年7月,这27家城投公司月末
浏览:
845
2023-08-03
重磅!潍坊某城投13亿本金付息
7月28日,潍坊市城市建设发展投资集团有限公司发布2021年度第二期中期票据2023年付息公告。公告显示,潍坊市城市建设发展投资集团有限公司2021年度第二期中期票据将于2023年8月6日付息,本计息期债项利率为3.8%。据悉,本期债券简称为“21潍坊城建MTN002”,发行金额为13亿,债券期限为3年。潍坊市财政局:防范化解好政府债务、国企债务等风险就在7月26日上午,据潍坊市财政局官微,市财政
浏览:
514
2023-08-02
违约主体重组方案梳理:奥园方案区别对待引争议
中国奥园集团股份有限公司在2022年1月19日宣布海外债务停付本息,计划开启债务重组。奥园于2023年3月27号正式与境外主要债权人展开重组商谈,并经过多次协商,于7月2日公布境外债重组方案。自宣布停付本息起至公布方案为止,时间跨度长达529天。根据该份初步重组方案,奥园首先以是否包含债权人间协议(ICA,InterCreditor Agreement)为界,将债权人分为ICA债权人和非ICA债权
浏览:
390
2023-08-02
中植集团最新进展,扫码入群
随着中植系定融产品暴雷消息扩散,许多投资者也是焦虑重重,随处打探消息,但也不缺冷静和有经验的投资者提出要建立投资人债权委员会。该投资人说“坚决要求投资人债权委员会进入中植集团资产端债务重组资产处置工作”,“建议尽快成立我们投资人的领导团队,和中植改发委(决策层)对话,直接反馈我们的诉求”。这位投资人说到点子上了。中植系投资人债权委员会能否成立是一块试金石,它能试出平台是否真心化解风险的诚意。投资人
浏览:
8076
2023-07-29
热点视频
在线
预约
官方微信 产品小程序
0.151548s