基金资讯

当ChatGPT开始精准解答健康疑问,当AI助手能直接链接全国5000家医院的医生资源,一场席卷医疗行业的智能革命已然来临。2026年初,AI医疗赛道彻底沸腾:OpenAI携专属健康功能高调入场,蚂蚁集团AI健康助手月活3000万的成绩印证市场潜力,政策密集护航叠加万亿级市场空间,让科技巨头与资本机构集体“重仓”这一黄金赛道。
巨头竞速,重构健康服务新生态。1月8日,OpenAI推出ChatGPT Health功能的消息刷屏行业,这个号称“健康对话独立空间”的新模块,不仅能解答日常健康问题,还能链接智能设备、定制饮食运动方案,精准切入大众健康管理需求。背后的数据更具说服力——平台每周超2.3亿次健康问题咨询,足以证明垂直领域的巨大缺口,也标志着通用AI正式向医疗垂域智能体进阶。
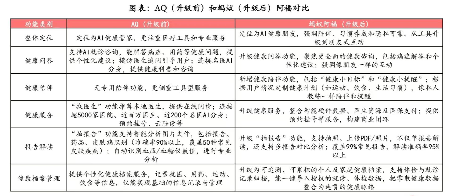
而在国内市场,蚂蚁集团早已抢先布局。2025年12月更名的“蚂蚁阿福”,凭借链接30万真人医生、打通十大品牌智能设备的核心优势,上线不到一个月就实现月活3000万、单日提问量超1000万的爆发式增长,用实打实的用户数据验证了“AI+医疗”模式的商业可行性。从国际巨头到本土玩家,双方的布局方向高度一致:以用户健康需求为核心,通过技术整合打通“咨询-诊疗-管理”全链路。

政策与需求双轮驱动,万亿市场加速启幕。AI医疗的崛起绝非偶然,而是政策引导与行业刚需共同作用的结果。2025年以来,从国家层面的《医药工业数智化转型实施方案》《关于促进和规范“人工智能+医疗卫生”应用发展的实施意见》,到地方层面的北京专项行动计划,形成了“国家定方向、地方抓落地”的政策体系,明确要求2027年实现医疗AI产品普遍落地应用。
政策护航之下,行业刚需愈发凸显。基层医疗资源紧张、病理诊断人才短缺、慢性病管理压力增大等痛点,都为AI技术提供了用武之地。在深圳罗湖医院集团,AI导诊让患者不用跨科室奔波就能精准挂号,辅助诊断仅需8秒就能给出专业建议;在浙大一院重症监护室,AI大模型能整合海量生命体征数据,为ECMO撤机等关键决策提供专业参考,大幅提升诊疗效率。正如中信建投所言,AI在医疗器械升级、检验结果解读、临床决策辅助等领域的价值不可替代,已成行业创新核心方向。

市场规模的预测更直观展现赛道潜力。Grand View Research数据显示,2024年全球AI医疗市场规模约1861亿元人民币,预计到2033年将飙升至3.5万亿元,年复合增长率达38.8%。这一兼具成长性与确定性的万亿赛道,自然成为资本追逐的焦点。
机构密集调研,概念股布局浮出水面。资本市场早已闻风而动,据统计,30余只AI医疗概念股中,12只在2025年四季度以来获得机构调研,联影医疗、开立医疗、安必平、可孚医疗等企业的调研机构数量均超50家,足见机构关注度之高。
从企业布局来看,差异化竞争格局初显:创业惠康以“慧康云枢智能体”为核心,在医院与家庭场景实现规模化推广;德生科技聚焦“就医无感支付”,已覆盖广州全部三甲医院;润达医疗联合华西医院、华为推出的“论界”智能体,成为临床医生的循证医学证据支持工具;安必平推进宫颈细胞学AI三类证注册,抢占AI辅助诊断收费落地先机;可孚医疗则计划2026年推出集成AI算法的新款呼吸机,精准切入睡眠健康管理领域。
资金层面同样动作频频,2025年四季度以来,皓元医药、漱玉平民、润达医疗、中科信息等企业获融资资金加仓均超5000万元,资本的持续流入为企业技术研发与场景落地提供了有力支撑。
从技术突破到场景落地,从政策护航到资本加持,AI医疗正从概念走向现实,重塑医疗服务链条的同时,也孕育着巨大的投资机遇。随着更多企业实现技术突破与商业化落地,这个万亿赛道的精彩故事,才刚刚开始。

福利:扫码解锁专属投资指南
保存扫描微信二维码,添加专业顾问微信:
✅ 1对1定制个人资金配比方案
✅ 加入高净值人群投资交流群,共享优质资源
评论专区
Comment area推荐产品
product新闻资讯
information
Securities industry
Bank financial management
Trust financing
微信公众号
官方微信
产品小程序




