高收益基金
Bank financial management
受美伊冲突及霍尔木兹海峡通行受阻影响,全球原油供应承压,油价飙升,“三桶油”涨停,油气板块爆发。投资者可借原油商品、海外油气股、国内油气股三类基金布局,但需警惕溢价、展期损耗及地缘风险。
受美伊冲突、霍尔木兹海峡关闭等紧张局势影响,市场对中东石油断供的忧虑急剧升温,持续推高全球油价预期。3月3日,A股“三桶油”(中国石油、中国海油、中国石化)连续第二个交易日齐涨停,整个油气板块持续爆发。专注量化私募、中证 500/1000 指增,长期跟踪、客观分析,欢迎有需要的投资人加微信:Q8881961。
霍尔木兹海峡的“蝴蝶效应”
随着美以与伊朗的冲突急剧升级,战火已演变为全面军事对抗,甚至蔓延至整个海湾地区。2月28日,伊朗革命卫队宣布禁止船只通过霍尔木兹海峡,这一声明直接导致全球原油供应陷入“实质性停滞”。根据华安期货报告,海峡交通量骤降70%,超450艘油轮停航。作为全球能源运输的“咽喉”,去年通过霍尔木兹海峡的原油日均运输量超过1400万桶,占全球海运原油出口总量的近三分之一,运输中断将直接割裂全球原油供应链。
而供应中断的恐慌也迅速反映在价格上。3月2日开盘,布伦特原油期货一度暴涨13%,站上82美元/桶;WTI原油也飙升超10%。高盛等机构迅速将原油价格的实时风险溢价调高至18美元/桶,据高盛报告,这一风险溢价相当于市场正在定价全球供应在一年内每天中断230万桶。分析师普遍预测,若霍尔木兹海峡长期关闭,油价可能突破100美元/桶大关。
然而,地缘冲突带来的不仅是脉冲式上涨,更可能转化为持续性的油价支撑。一方面,即使海峡并未被完全物理封锁,但贸易门槛的大幅提升如保险费飙升、船东绕行等将提升航运物流成本。另一方面,即使OPEC+宣布4月增产20.6万桶/日试图平抑市场,但据悉,海湾产油国(沙特、阿联酋、伊拉克等)90%以上的原油出口都必须依赖霍尔木兹海峡。这意味着,只要海峡的通行安全得不到保障,增产的原油无法有效送达全球市场。这种“供应刚性”的困境,将使得油价在短期内易涨难跌,地缘风险溢价可能成为未来一段时间的常态。

借“基”布局:三类油气基金需知晓!
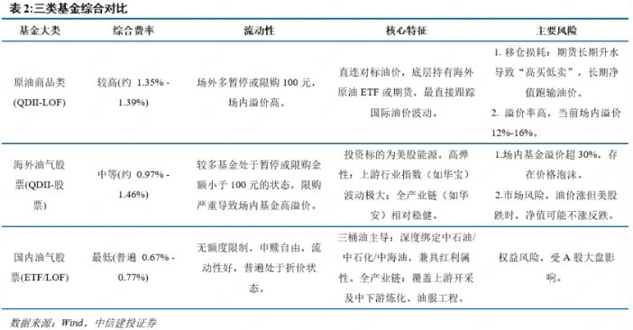
面对油气板块的强势行情,直接投资个股或期货对于普通投资者而言门槛较高、风险较大。相比之下,买入油气主题基金成为更便捷容易的选择。目前市场上的油气基金主要有3类:原油商品类基金、海外油气股票类基金以及国内油气股票类基金,但各类基金的底层资产、风险收益特征差异显著。

1、原油商品类基金
这类基金通过FOF形式投资于海外ETF或原油期货合约,业绩基准直接锚定WTI、布伦特等原油价格指数,是最纯粹的“做多油价”工具,也是国内投资者唯一的大宗商品原油直投工具。
例如:嘉实原油(QDII-LOF-FOF)(基金代码:160723)业绩基准为100%WTI原油价格收益率;南方原油(QDII-FOF-LOF)A(基金代码:501018)业绩基准则对标60%WTI原油价格收益率+40%BRENT原油价格收益率。
不过,需要注意的是,这类基金主要持有近月期货合约,随着合约临近到期,需要不断“移仓换月”。在原油期货市场常见的“升水”(远期价格高于近期)结构下,移仓操作会带来持续的“展期损耗”,即低卖高买,会侵蚀净值。其次,作为QDII产品,受外汇额度限制,场外申购常暂停,导致场内LOF基金容易出现高溢价,投资者若在溢价率畸高时买入,将面临溢价回归带来的风险。
2、海外油气股票类基金
这类基金投资于在美国等海外市场上市的油气公司股票,包括上游开采、油服设备等标的,收益源于油价波动与企业成长,弹性较大。
需要注意的是:一是受QDII额度限制,流动性枯竭和高溢价问题比商品类基金更为严重,部分产品溢价率甚至突破30%;二是存在“油价涨、股价跌”的背离风险,即油价上涨的利好可能被股价下跌的市场风险所对冲。免费帮投资人做私募产品深度分析,100 万起投优质产品推荐,专业靠谱,欢迎添加微信:Q8881961。
3、国内油气股票类基金
这是目前流动性较好、持有成本较低的选择。以鹏华中证油气产业ETF、汇添富中证油气资源ETF为代表的这类基金,跟踪国证油气、中证油气资源等指数,底层资产是“三桶油”及国内油服龙头公司。如:汇添富中证油气资源ETF联接A(基金代码:023144)。
其优势在于:无跨境摩擦成本,费率相对低,不受外汇额度限制,开放申赎。同时,需要注意的是,这类基金的走势除了受油价影响,还与A股整体情绪及国内能源政策高度相关,具有高股息红利与防御属性,但并非纯粹的油价Beta工具。
狂欢背后需保持理智
油气板块的狂飙突进,让投资者看到了短期内获取超额收益的机会,但同时也需要保持理智。
一方面,地缘局势的不确定性高。历史反复证明,地缘冲突对油价的冲击多为短期脉冲式行情。一旦局势缓和或冲突结束,风险溢价可能消退。
另一方面,基金投资的一些“隐形陷阱”。对于原油商品类基金,除了看得见的净值波动,还有看不见的“移仓损耗”;对于高溢价的QDII基金,追高买入意味着承担溢价回归的确定性损失。3月2日晚间,多家基金公司密集发布溢价风险提示公告。
总之,霍尔木兹海峡的风浪将油气板块推向了市场的聚光灯下。对于普通投资者而言,借道油气基金布局不可置否,但需在了解三类基金差异的基础上,根据自身的风险偏好谨慎选择。在享受油价红利的同时,也要时刻警惕高溢价、高波动以及地缘局势反转带来的风险。毕竟,能源投资从来都是一场关于“不确定性”的博弈。
本网站与微信公众号【用心小站研报中心】关联,新闻内容同步更新,公众号还有相关视频同时文章下方可评论,有问题可私信,有需要可同时关注公众号,获取金融领域实时资讯 ,每日推送,帮你规避投资风险、捕捉行业机会。

想追踪私募产品信息,获取最新资讯
微信扫码或加微信Q8881961解锁专属投资指南
✅ 加入高净值人群投资交流群,共享优质资源
保存扫描微信二维码,添加专业顾问微信:
✅ 1对1定制个人资金配比方案
评论专区
Comment area推荐产品
product新闻资讯
information
Securities industry
Bank financial management
Trust financing
微信公众号
官方微信
产品小程序




