高收益基金
Bank financial managementOpenClaw——开源AI智能体,4个月GitHub星标超24万,实现从“对话”到“系统级执行”跨越,引爆A股相关概念股,并推动算力、云服务与国产大模型发展。
3月9日,A股早盘集体低开,但OpenClaw概念则逆势上涨,优刻得触及20cm涨停,宁波建工走出2连板,汉得信息、青云科技等纷纷冲高。消息面上,这款图标形似小龙虾、被网友昵称为“龙虾”的开源AI智能体OpenClaw,正掀起一场科技狂欢。其在代码托管平台GitHub上的星标数(用户收藏量)已超过24万,短短4个月便超越了Linux、React等经典项目,成为该平台最受欢迎的开源软件之一。

OpenClaw被视为AI从“对话问答”迈向“系统级执行”的关键一跃,这只“龙虾”正悄然撬动一场关于算力、应用与安全的产业链价值重分配。
OpenClaw,从“对话式建议”到“自动化执行”的跨越
OpenClaw的本质,是一个让AI长出“双手”的开源框架。它由软件工程师彼得·斯坦伯格(Peter Steinberger)开发,最初于2025年末以Clawdbot的名字在GitHub上发布,后更名为Moltbot,最终定为现名。
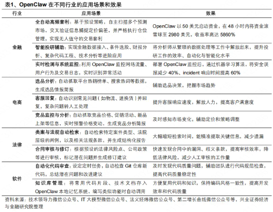
不同于ChatGPT等传统大模型仅停留于文本建议,OpenClaw拥有与人类“等同”的系统级操作权限。它基于视觉识别屏幕内容,通过模拟人类操作(如点击、键盘输入)来执行复杂任务:读取文件、编写代码、发送邮件、操作软件等。只做真实、可落地的私募分析,每周更新市场与产品总结,帮你少踩坑、拿稳收益,加微信:Q8881961。
openClaw在本地存储配置数据和交互历史,从而拥有较持久的记忆能力。它以自然语言指令为驱动,在本地或私有云环境中完成文件操作,实现从“对话式建议”到“自动化执行”的跨越,是面向个人与企业的自托管式AI数字员工。

对于普通用户而言,它是高性价比的“私人助理”;对于产业界,它解决了大模型“落地难”的痛点。据IT之家引述科技媒体Wccftech报道,近日在摩根士丹利会议上,英伟达首席执行官黄仁勋指出,智能体AI正迎来重大历史拐点,并将OpenClaw称为“我们这个时代最重要的软件发布”。他强调,Linux操作系统花费了约30年才达到当前的普及水平,而OpenClaw仅用三周时间就实现了全面超越。
面对这一超级流量入口,互联网大厂展开了激烈的入口争夺战。腾讯云通过轻量应用服务器Lighthouse推出5分钟一键部署模板,甚至在线下“摆摊”获客,引发用户排队安装,据悉云上“养虾人”规模迅速突破10万并持续上升。阿里云不仅提供部署镜像,更实现与通义千问的无缝接入。小米则发布端侧产品Xiaomi miclaw,开启小范围封闭测试。
而月之暗面(Kimi)、MiniMax等模型厂商也借势起飞,在OpenClaw的带动下,国产模型调用量在全球平台OpenRouter上交替登顶。
其中,2月4日Kimi K2.5登顶OpenClaw调用榜,Kimi K2.5发布后近20天累计收入已超过2025年全年总收入。2月18日,月之暗面抢先市场上线一键部署工具Kimi Claw,内置Kimi K2.5模型并自动关联Kimi Code会员权益额度,云端OpenClaw部署过程不超过1分钟,整合ClawHub社区5000余个技能库,以OpenClaw生态接入的先发优势推动模型的调用与使用。
MiniMax于2月26日推出Max Claw,10秒内即可实现OpenClaw云端部署,支持云端免服务器,免APl Key部署,超1.6万Expert功能可在Max Claw中体验。据悉,上线后服务器和模型资源一度承压,120小时内完成四次紧急扩容,并将推出手机端版本,实现多端协同。
不过,由于拥有“超级权限”,OpenClaw的安全问题也值得警惕,近日我国网络安全官方机构已发出警示提醒。
被称为Token“销金窟”,A股多家公司有望受益!

高净值客户专属私募配置服务,100 万起投优质标的,长期跟踪复盘,欢迎加微信:Q8881961。
尽管如此,OpenClaw带来的绝非一时的炒作,而是一场实打实的产业价值转移。其“执行”属性决定了它对资源的消耗是指数级的。黄仁勋指出,智能体仅需一系列提示词,就能执行原本需要大量时间和专业知识的任务,这导致token消耗量激增了约1000倍,直接制造了一个“算力真空”。而这将为相关产业链带来明确的增量空间。
首先,云服务与算力产业链将成为最直接的受益者。作为一款桌面级Agent工具,OpenClaw的底层需要接入大模型并调用API Key。通常情况下,问答类Chatbot每轮对话仅消耗数百Token,而OpenClaw则需要持续在后台执行任务,包括信息检索、文档生成、代码编写、调试与优化等等,每一步都伴随着大量的Token消耗。
其次,硬件终端与芯片环节迎来结构性机会。当AI从云端走向终端执行,对端侧芯片的算力与功耗平衡提出了新要求。在应用层面,一些具备场景理解能力的厂商正在深挖护城河。
此外,有券商分析指出,OpenClaw对token的巨额消耗也放大了国产模型能力、成本的综合优势,有望带动国产大模型在海外市场的规模化调用。截至2026年3月9日,根据Artificial Analysis Intelligence Index,在全球TOP15阵营中,GLM-5、Kimi K2.5、Qwen3.5、MiniMax M2.5、Deepseek V3.2等国产大模型已占6席,意味着国产模型能力正逐步逼近海外头部模型。
因此,笔者结合公司公告、公开信息,梳理了部分与OpenClaw相关的A股公司,供投资者参考。
Openclaw概念相关A股公司

本网站与微信公众号【用心小站研报中心】关联,新闻内容同步更新,公众号还有相关视频同时文章下方可评论,有问题可私信,有需要可同时关注公众号,获取金融领域实时资讯 ,每日推送,帮你规避投资风险、捕捉行业机会。

想追踪私募产品信息,获取最新资讯
微信扫码或加微信Q8881961解锁专属投资指南
✅ 加入高净值人群投资交流群,共享优质资源
保存扫描微信二维码,添加专业顾问微信:
✅ 1对1定制个人资金配比方案
评论专区
Comment area推荐产品
product新闻资讯
information
Securities industry
Bank financial management
Trust financing
微信公众号
官方微信
产品小程序




